Interventies Gericht op het Voorkomen en Verminderen van de Betrokkenheid van Jongeren bij Georganiseerde Criminaliteit
Een Systematische Literatuurstudie
DOI:
https://doi.org/10.54447/JiO.16382Trefwoorden:
georganiseerde criminaliteit, interventie, jongeren, risico- en beschermende factoren, systematische literatuurstudieSamenvatting
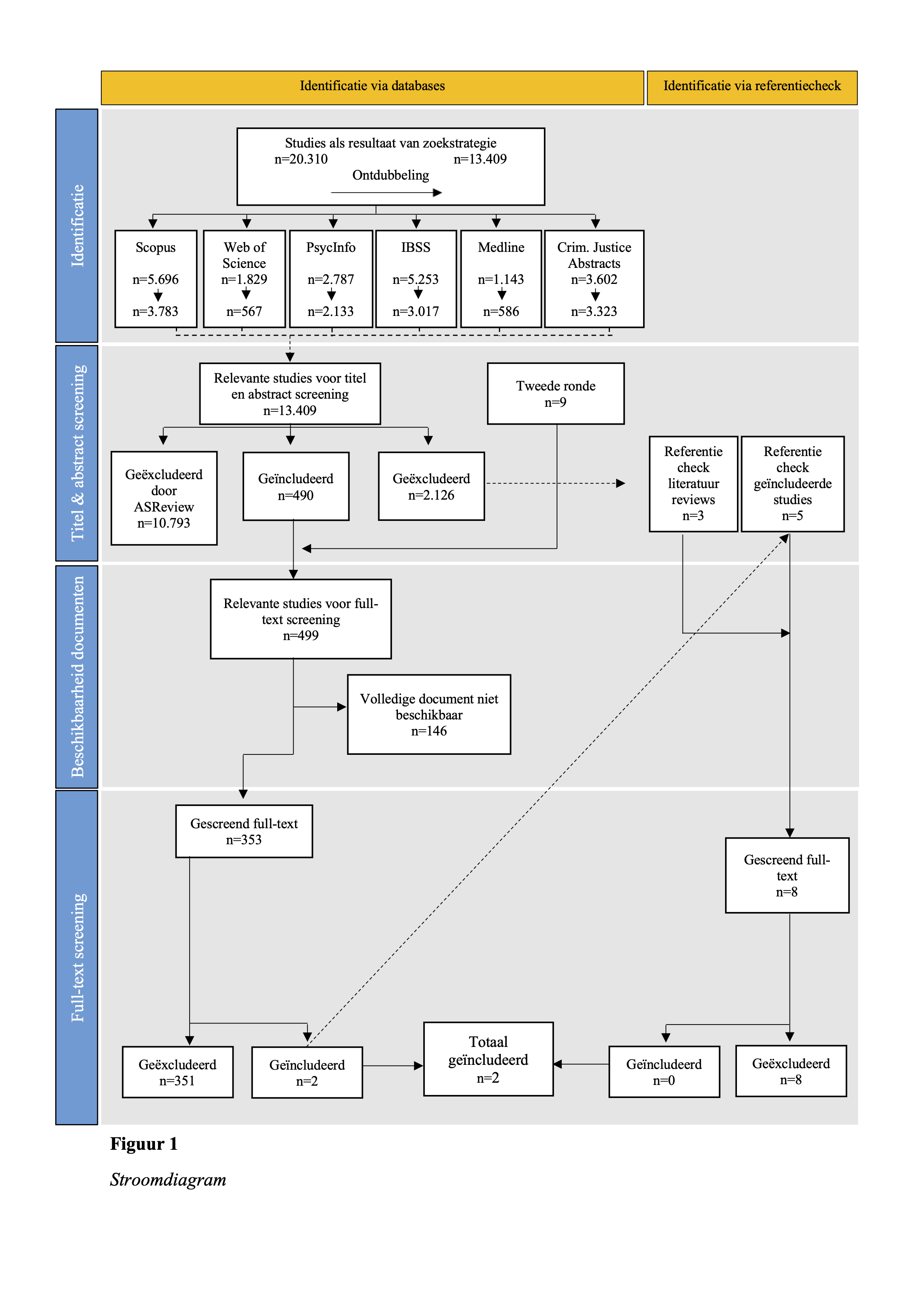
Vanwege de zorgen omtrent de betrokkenheid van jongeren bij de georganiseerde criminaliteit, is er steeds meer aandacht voor interventies die die betrokkenheid proberen tegen te gaan of te verminderen. Het doel van de huidige studie is om via een systematische literatuurstudie de kennis over interventies gericht op het voorkomen of verminderen van de betrokkenheid van jongeren bij georganiseerde criminaliteit te vergroten. In deze studie worden de risico- en beschermende factoren waarop de interventies waren gericht, de effectiviteit en/of werkzame elementen van de interventies en de ervaren uitdagingen tijdens het realiseren van de interventies onderzocht. Voor de systematische literatuurstudie zijn zes databases geraadpleegd (op 24 oktober 2022). Na twee uitgebreide screeningsrondes, komen er twee studies naar voren die voldoen aan de inclusiecriteria en daarmee een interventie beschrijven die op een niet-repressieve wijze individuele betrokkenheid bij georganiseerde criminaliteit probeert te verminderen. Het hebben van een positief rolmodel, het hebben van werk, scholing en de weerbaarheid van de familie bleken de voornaamste beschermende factoren waarop deze interventies waren gericht. Ondanks dat de auteurs werkzame elementen en uitdagingen benoemen kunnen er, vanwege het kwalitatieve ontwerp van beide studies, geen uitspraken worden gedaan over de effectiviteit van interventies gericht op het voorkomen of verminderen van betrokkenheid bij georganiseerde criminaliteit. Terwijl er in de praktijk, zowel op nationaal als internationaal niveau, veel tijd en geld wordt geïnvesteerd in interventies gericht op het voorkomen of verminderen van georganiseerde criminaliteit, is er momenteel een gebrek aan wetenschappelijke onderbouwing van de effectiviteit hiervan. De resultaten onderstrepen daarmee het belang van kwantitatief experimenteel onderzoek – gecombineerd met valide kwalitatieve onderzoeksmethoden – en vormen een startpunt voor toekomstige onderzoeksinitiatieven.
Downloads
Downloads
Overige bestanden
Gepubliceerd
Nummer
Sectie
Licentie
Copyright (c) 2024 Erin Boertien, Quang Nguyen, Sjoukje van Deuren, Veroni Eichelsheim, Arjan Blokland

Dit werk wordt verdeeld onder een Naamsvermelding 4.0 Internationaal licentie.